Instance Verification Kit (IVK)
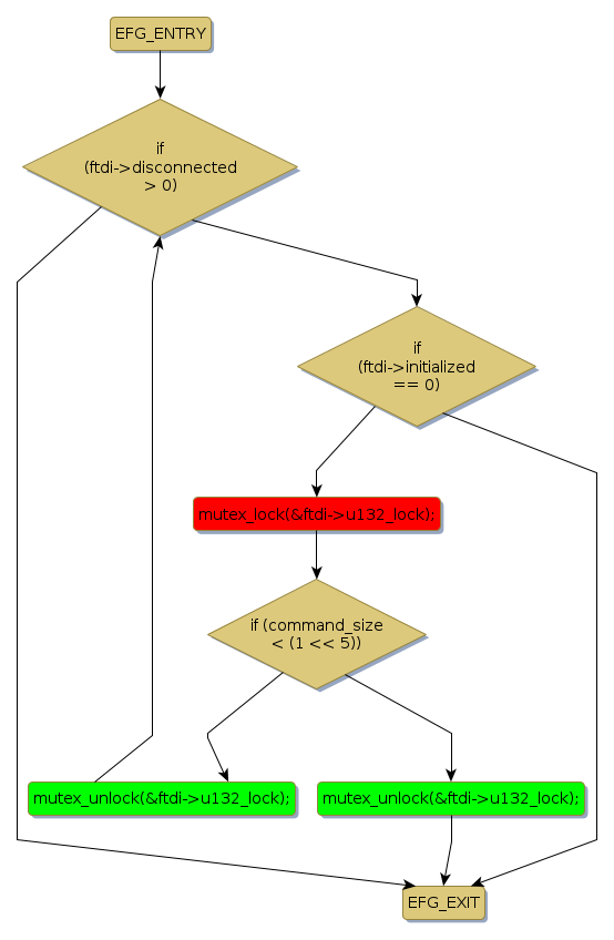
mutex lock @ [51501+29+/linux-3.19-rc1/drivers/usb/misc/ftdi-elan.c]
Instance Signature: u132_lock
|
The Matching Pair Graph:
|
|
Function Name
|
Control Flow Graph (CFG)
|
Events Flow Graph (EFG)
|
Source Correspondence
|
|
ftdi_elan_edset_single
|
|
|
[50981+22+/linux-3.19-rc1/drivers/usb/misc/ftdi-elan.c]
|